据高等公司外语专业教学指导委员会考试办公室的通知,现将2025年英语专业四级统测考试时间及相关事项通知如下:
一、准考证领取时间:
准考证领取时间:2025年6月10--13日(bv伟德国际1946办公室,北区创业楼B214室)。
二、考试注意事项:
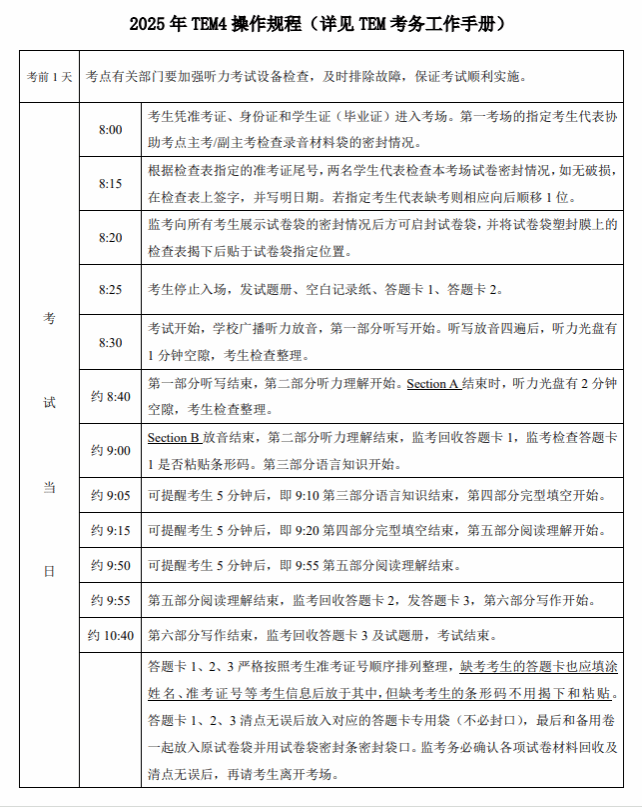
1.考试时间为6月15日8:30--10:40;考生8点进入考场;8:30考试正式开始;10:40考试结束。
2.考生提前准备好收音机、耳机等收音设备。
3.考生将准考证、身份证或员工证放置课桌右上角备查。
4.考试开始15分钟后,迟到考生不得进入考场;考试开始60分钟后,考生可以交卷,但不能离开考点,由各楼层负责人带到考点办公室;考试结束前30分钟内考生不得交卷。
5.手机等通讯工具不得带入考场。
6.考生必须在每张答题卡上准确填写准考证号和姓名。
7.答案一定要写在答题卡上,凡是写在试题册上的答案一律作废;考生不得在答题卡空白处填写校名和姓名,违者试卷作零分处理。
8.各项选择题必须使用2B铅笔填写,浓度要改过字母底色,每题只能选一答案,所选或不选不得分;其它部分使用大于或等于0.5mm的黑色签字笔书写,答卷内容书写在答题卡规定区域(红框内),不要超过规定的框,超越部分无效,
9.答题卡上不得使用胶带和涂改液。
10. 诚信考试,严禁作弊,不得私下买卖答案,切勿轻信网络和小广告买卖答案诈骗信息,凡作弊违规者按公司制度严肃处理。


